1919年,
青年们手持理想火炬,
让红星照耀中国;
如今,
青年们怀拳拳爱国心,
书写祖国壮美篇章。
少年志,报国情,
“传承五四使命,弘扬爱国精神”
模拟拍摄大赛,
与您相约。
活动内容
一、活动主题
传承五四使命,弘扬爱国精神
二、活动形式
以团队(每个团队不多于5人)为单位,上交作品
三、活动对象
william威廉中文官网教育学院全体学生
四、活动具体流程
(一)报名方式
4月27日—4月30日,扫描下方二维码填写报名表(只需负责人填写),并加入群聊。工作人员会在群聊中为同学们答疑解惑!后续比赛通知将在群里发布,请所有参赛者务必进群!(如果群聊失效,请微信联系工作人员V:19817622301)



(二)比赛内容
参考往期“青年大学习”内容,模拟拍摄以弘扬五四爱国精神为主题的“青年大学习”,视频时长为3~5分钟,视频格式为mp4或mov等主流视频格式,视频清晰,画面稳定,鼓励同学们走进红色纪念馆和爱国主义教育基地,走红色圣地,温峥嵘岁月,探寻红色印记,传承红色基因,“传承五四使命,弘扬爱国精神”。
(三)提交方式
以文件夹压缩包形式提交,压缩包内包括视频作品和300字左右的作品说明。本科生以压缩包方式发送至邮箱mucjy25office@163.com,研究生以压缩包方式发送至邮箱mucjiaoyu@163.com,压缩包、邮件命名格式均为“负责人姓名+学号+联系方式”,需在邮件中标明“团队其他成员姓名+学号”。
(四)提交时间
作品提交的截止时间为5月14日晚24点
五、注意事项
1.视频作品需为原创,禁止抄袭和剽窃,所有参赛作品若发现有侵犯他人著作权等行为,所产生的一切后果由参赛者自行承担。
2.视频作品内容需积极向上,符合法律法规和公序良俗要求。
3.主办方保留对本次活动的最终解释权。
六、评分方式
1. 教育学院团委办公室有序组织本学院作品收集、编号与评优工作,此过程采用线上形式开展,包括大众投票和评委打分环节。
2. 作品总分=50%评委小组评分+50%大众投票得分。
注:
①大众投票:预计将在5月17日至5月20日展开,具体时间请关注群内通知。在投票结束后,会根据票数划分区间,最终将根据票数所在区间赋分;
②评委打分:由教师代表和学生代表组成的评审小组为每个作品打分,最终将根据分数排名予以赋分;
③评选过程要求公平公正公开,评选规则要求合理有序,总分由团委办公室统计后公示。
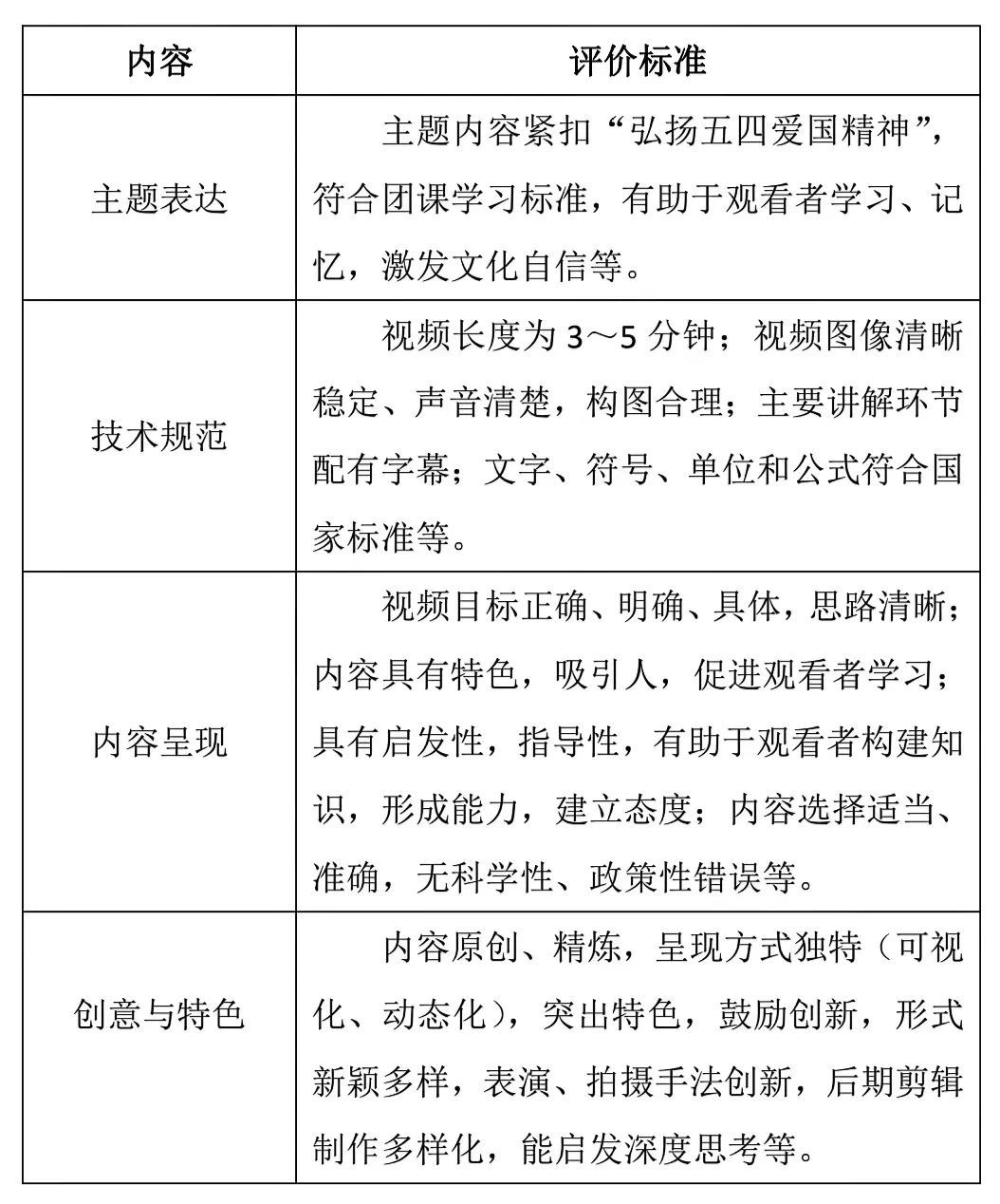
3.评分细则:

七、奖项设置
本次大赛将根据最后作品总分,选出优秀作品并公示结果,由高至低评出:
一等奖1名
二等奖2名
三等奖3名
(具体奖项设置据报名人数酌情调整)
八、获奖作品宣传
获奖作品将会在学院公众号“MUC教育学院”进行宣传,并组织各团支部以微团课形式进行学习宣传。william威廉中文官网教育学院团委学生会对已提交的作品拥有使用权,可对其进行非盈利性质的改编和宣传。参赛者填报信息和提交作品均视为参赛者充分理解本赛制内容,并承诺按照赛制要求参与活动,活动最终解释权归教育学院团委学生会所有。
100多年前,
青年是觉醒的先驱;
100多年后,
青年是国家的希望。
祖国大地,山河锦绣。
时光荏苒,青年仍在。
承五四使命,延先辈辉煌。
记录祖国江山,抒发青年壮志。
