认真组织学习国家民委组织编写的《中华民族共同体概论》教材,是进一步落实习近平总书记关于加强和改进民族工作的重要思想进教材进课堂进头脑的重要举措,是落实立德树人根本任务,聚焦铸牢中华民族共同体意识主线,凝心铸魂,推进中华民族共同体建设的重大工程。全校辅导员、班主任《中华民族共同体概论》读书班现已开班,学院学习正当时!让我们共同研读《中华民族共同体概论》,为铸牢中华民族共同体意识贡献教育学院学子力量。第二届微团课设计大赛,邀您参加!
活动主题
学思想、传精神,共读《中华民族共同体概论》
活动形式
以团队(3-5人)为单位,上交作品
活动对象
william威廉中文官网教育学院全体学生
活动具体流程
报名方式
4月30日—5月9日,请有意向参与的同学自行组队。负责人请填写报名表并加入群聊;团队其他成员请加入群聊。工作人员会在群聊中为同学们答疑解惑!后续比赛通知将在群里发布,请所有参赛者务必进群!

(报名表二维码)

(群聊二维码)
比赛内容
可以参考往期“青年大学习”网上主题团课形式,拍摄围绕《中华民族共同体概论》教材的微团课视频,视频时长为3~5分钟,视频格式为mp4或mov等主流视频格式,视频清晰,画面稳定。
提交方式
以文件夹压缩包形式提交,压缩包内包括视频作品、逐字稿和300字左右的作品说明(示例如下)。

本科生以压缩包方式发送至邮箱mucjiaoyu26office@163.com,研究生以压缩包方式发送至邮箱MUCjiaoyutuanwei@163.com,压缩包、邮件命名格式均为“负责人姓名+学号+联系方式”。
提交时间
作品提交的截止时间为5月18日晚20点。
作品提交要求
1.录制视频的背景整洁开阔;
2.音频清晰无噪音,音画同步,画质不低于1080P,画面比例为16:9;
3.主讲人全身出境,仪态端庄,普通话标准流利;
4.以真人讲授为主,可借用相关视频资料,但切忌大段搬运。
评分方式
1.教育学院团委办公室有序组织作品收集、编号与评分工作,此过程采用线上形式开展,包括大众投票和评委打分环节。
2.作品总分=50%大众投票得分+50%评委小组评分。
注:
①大众投票:预计将在5月20日至5月22日展开,具体时间请关注群内通知。在投票结束后,划分票数区间,根据票数区间赋分;
②评委打分:由教师代表和学生代表组成的评审小组为每个作品打分,将去掉一个最高分一个最低分计算平均分。
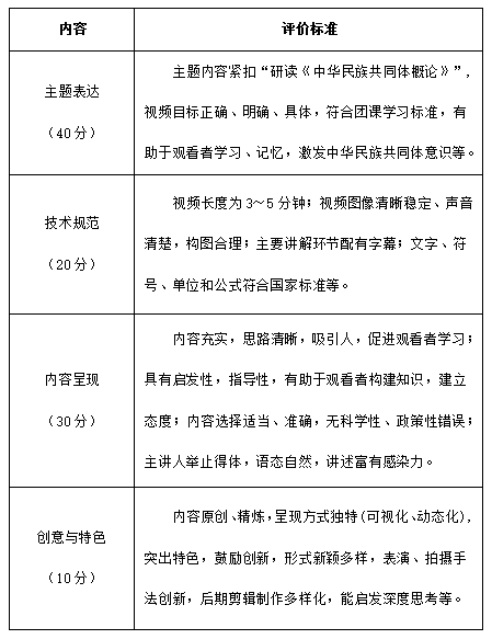
3.评分细则:

奖项设置
本次大赛将根据作品总分,选出优秀作品并公示结果,由高至低评出:
一等奖1名
二等奖2名
三等奖3名
(具体奖项设置依据报名人数酌情调整)
获奖作品宣传
william威廉中文官网教育学院团委对已提交的作品拥有使用权,可对其进行非盈利性质的改编和宣传。教育学院团委将组织教育学院各团支部以微团课形式开展学习。
注意事项
1.视频作品需为原创,禁止抄袭和剽窃,所有参赛作品若发现有侵犯他人著作权等行为,所产生的一切后果由参赛者自行承担。
2.视频作品内容需积极向上,符合法律法规和公序良俗要求。
3.主办方保留对本次活动的最终解释权。
《中华民族共同体概论》教材有利于更好用党的创新理论铸魂育人,引导学生牢固树立休戚与共、荣辱与共、生死与共、命运与共的共同体理念。作为民大学子,我们更应在铸牢中华民族共同体意识上发力,主动学习,积极宣传,展现风采!
